上海市规划实施管理工作探索与实践——以临港新片区规划实施平台为例
2026-02-11
随着上海重点地区由单地块开发模式向区域综合开发模式转变,区域层面的管控要素协调需求难度日益增大,同时,市场需求的不确定性与控制性详细规划的刚性管控之间的矛盾愈发突出。2021年,为加强规划实施传导、提升区域建设实施管理效率和优化城市营商环境,上海市提出建立规划实施平台管理制度,中国(上海)自由贸易试验区临港新片区全面开展规划实施平台工作实践。临港新片区秉持“运营定管理、管理定建设”理念,重点面向规划实施,以地区总图为核心管理工具,统筹协调区域建设项目空间关系、时间关系和多主体权益关系,搭建一个多方参与、动态调整的规划、建设、运营全生命周期协商共治平台,探索将规划实施平台制度“并联式”纳入既有管理机制,清晰界定控制性详细规划与规划实施平台的衔接关系,合理制订和协调刚性与弹性指标,落实城市高质量发展目标,提升重点地区规划实施管理效率,为超大城市规划实施工作提供技术方法和管理制度方面的宝贵实践经验。
“
作 者
高凤姣 上海市城市规划设计研究院主创规划师,高级工程师随着我国超大城市建设由增量发展时代进入存量更新时代,城市面临高质量发展和高效率治理的挑战,同时要求进一步提升城市规划、建设、管理一体化治理水平,并持续优化城市营商环境。为此,上海、北京、深圳等超大城市不断探索规划实施的机制和方法。2021年,上海市规划和自然资源局制定建设项目规划实施平台管理制度,推进上海市重点地区规划实施管理工作。目前,杨浦滨江、徐汇滨江西岸传媒港、三林滨江,以及五个新城等重点地区,已陆续开展建设项目规划实施平台工作实践。中国(上海)自由贸易试验区临港新片区(简称“临港新片区”)既要以更高的站位满足城市绿色低碳发展、功能复合开发、立体化建设、智能化管理等新理念、新标准的要求,又要以更高的标准建设高品质空间,还要平衡城市用地紧张和功能高效发挥之间的矛盾。因此,临港新片区规划建设工作面临巨大挑战,推进过程存在多重困难。在“运营定管理、管理定建设”的城市规划建设一体化理念指导下,2021年,临港新片区管理委员会(简称“管委会”)结合产城融合区域,先后确立18个片区开展建设项目规划实施平台工作,探索规划实施管理工作机制和技术方法,为上海和全国其他超大城市重点地区规划建设工作提供实践经验(图1)。

图1 临港新片区规划实施平台布局示意图
Fig.1 Schematic diagram of the planning implementation platform layout for the Lin-gang Special Area
注:下盐路枢纽片区位于上海浦东国际机场南侧区域,属于国务院批复的临港新片区规划范围。下盐路枢纽是依托南汇支线下盐路站形成枢纽地区。
资料来源:笔者自绘
01
规划实施管理工作的必要性和经验借鉴
1.1 规划实施管理工作的必要性
1.1.1 优化规划实施传导体系,高标准落实城市规划方案
上海市重点地区在建设实施中面临规划落实难度大、建设效率有待提升等问题。为提升规划传导效率和规划建设品质,上海已构建“总体规划—单元规划—控制性详细规划”分层传导的规划体系。但在实际推进过程中,市场需求的不确定性与控制性详细规划(简称“控规”)的刚性管控之间的矛盾日益突出,如出现规划目标落地与建设条件不匹配等问题。当前超大城市建设发展面临进一步提质、提效的重大挑战,亟须进一步优化和完善规划实施传导体系。
1.1.2 支撑区域综合开发模式,化解规划建设过程矛盾
上海市部分重点地区正由原有的单地块开发模式转向区域综合开发模式。区域综合开发模式具有建设主体多、建设周期长、工程难度大等特点,同时涉及多个管理部门、多个专业条线、不同开发主体等,在管理和技术层面存在统筹工作量大、协调难度高等问题,为此亟须优化规划实施管理方法,以提升区域开发建设效率。
1.1.3 优化营商环境,完善自下而上的多方参与机制
按原有规划建设程序,控规的管控要素和指标在控规编制阶段已经明确,由于项目建设主体难以参与前期指标确定,并且后期市场需求的不确定性与控规的刚性管控之间存在矛盾,后期建设及运营管理与规划目标存在错位。在建设项目审批阶段,为了满足项目建设主体的要求,往往需要调整控规。然而,一方面,控规调整会影响法定规划的严肃性;另一方面,控规调整流程复杂、周期较长,会增加项目的时间成本和资金成本。在项目建设实施阶段,按照原有部门“纵向条线”的管理模式,实施过程中会出现多部门“各自为政”的情况,无法形成有效合力,工作协调难度增大。当前,上海市为进一步优化城市营商环境,在城市规划与建设过程中构建多方主体参与、多部门协商的公平参与机制,提高市场开发主体的参与度和积极性。
1.2 规划实施管理工作经验借鉴
1.2.1 规划综合实施方案的案例
北京市针对特定地区或特定区域城市发展的需要,创新性地提出区域统筹和引导实施的分层次控规编制方法,将原有的单层次控规转变为街区控规和规划综合实施方案。街区控规主要承担规划任务分解,包括底线要素管控、指标总量控制和指标投放;规划综合实施方案依据街区控规,进一步明确用地性质及细化指标,协调控规刚性和弹性指标,前置自下而上的权益协商过程,进行资源协调、多部门协商,并在建设和管理过程中开展统筹平衡等工作。
1.2.2 城市发展单元规划的案例
深圳市为满足重大项目和重点地区的集约、高效发展需求,在2011年提出“城市发展单元”规划制度。城市发展单元规划由规划主管部门联合特定开发管理主体共同制定,是协调发展改革和土地部门、统筹城市和各类专项规划的一种特殊控规形式。城市发展单元建立由政府管理部门和社会各方参与规划实施和管理的协商机制,形成规划大纲和子单元规划的双层次规划编制模式。规划大纲规定刚性、弹性要素和划分子单元;子单元规划除落实刚性指标外,还结合实际优化调整弹性规划内容,实现应对城市发展不确定性的动态管理。
1.2.3 总规划师(总设计师)制度的案例
上海、广州、深圳及雄安新区等地均在试行总规划师(总设计师)制度。依据管控层面,“总规划师”分为面向城市的“城市总规划师”、面向社区的“社区规划师”,以及面向控规和乡村规划的“责任规划师”等。“总规划师”主要职责是提升重点片区的规划、设计、建设和管理水平,保障城市空间的高质量营造和设计实施的公共利益,推进建设项目精细化管理,提供专业技术服务,从而加强城市规划落地。主要工作内容包含规划成果维护、规划审批技术咨询和现场实施跟踪等。
1.2.4 经验总结
规划综合实施方案、城市发展单元规划和总规划师制度,都是以高效衔接城市规划与实施落地、保障城市高质量建设和实现公共利益为目标,探索解决市场需求的不确定性与原有控规刚性管控之间矛盾的规划建设管理制度。总规划师制度不是新的控规分层规划,它承担部分政府行政管理职能并提供全过程技术支撑。相较于规划综合实施方案和城市发展单元规划,总规划师制度在弹性引导和全过程管理中更具优势,但存在管理力度取决于责任规划师的技术能力和地方政府的赋权力度、规划实施执行效力具有不确定性和实施效率无法完全保障等问题。
02
规划实施平台的定义与工作内容
2.1 规划实施平台的定义
规划实施是将法定规划蓝图转化为城市实际功能的建设和管理行动过程,本质是城市空间治理能力的体现,需要依托技术和政策工具,最终实现社会、经济、功能、景观等综合效益。本文中规划实施的内涵既包括前期准备阶段,如土地出让(划拨)阶段、建设项目方案审查阶段等,又包括土地建设阶段及建成后的运营管理阶段等。
为确保落实国土空间规划要求,规划实施平台以推动实施为导向,具有前瞻性、系统性、动态性、协同性。其将管理部门、建设主体等融入规划、建设、管理和运营等多个环节,是实现区域建设项目全生命周期管理、动态协商共治的管理制度和工作机制。其核心是管控基础性、公益性、公共性要素,目标是推动建设项目高品质、高效能实施。
临港新片区规划实施平台采取“运营定管理、管理定建设”的逆向思维模式,以项目建设实施和市场管理需求为出发点,强调全过程参与、动态性协商,加强刚性、弹性指标管控;探讨土地出让和项目审批环节规划方案的优化调整路径;在项目实施全生命周期内,研究刚性、弹性指标管控策略,增强规划指标的落地性与市场适应性(图2)。

图2 规划实施平台管理流程示意图
Fig.2 Schematic diagram of the management process for planning implementation platform
资料来源:笔者自绘
2.2 规划实施平台的工作内容
2.2.1 统筹协调空间关系
规划实施平台以技术成果为协调工具,建立统筹协调管理机制,管理范围内各种功能的空间需求,明确功能布局、管控指标及建设工程方案在平面和立体空间的关系,协调多主体、多地块、多要素立体空间的界面和相互之间的衔接关系,实现相互协调、统一布局的城市功能高效融合目标。
2.2.2 统筹协调时间关系
城市各功能系统具有不同的建设周期,为落实区域综合开发模式,区域内的项目建设时序需要协调统一,从而实现整体功能的高效发挥。规划实施平台合理统筹商业用地、居住用地、产业用地、公共服务设施用地及市政交通设施用地等的建设时序,提高区域建设项目时序的匹配度,降低项目协调成本,保障区域项目的可实施性并实现整体效率最大化。
2.2.3 统筹协调权益关系
规划实施平台是实现多部门管理、多政策协调、多方利益协商的平台,需要协调管理部门权责关系、多主体利益关系,以及解决区域开发的资金平衡和指标统筹等问题。统筹协调多部门、多主体权益关系,实质是对不同权属的空间关系和时间顺序进行统筹平衡。在维护多主体利益平衡的前提下,实现空间布局和建设时序最优,进而实现系统功能效益的最大化。
03
规划实施平台全生命周期管理机制
3.1 规划实施平台内部管理机制
3.1.1 创建规划管控、统筹实施的两级管理平台
上海市杨浦滨江、徐汇滨江西岸传媒港、三林滨江等地区,先后建立了以综合实施主体为核心的规划实施平台。临港新片区根据自身平台数量多、类型多、建设主体多的特点,将规划实施平台分为规划管控平台(简称“管控平台”)和统筹实施平台(简称“统筹平台”),分别负责管理组织推进和技术统筹协调等工作(图3)。

图3 规划实施平台工作组织架构图
Fig.3 Organizational chart for planning implementation platform
资料来源:笔者自绘
管控平台负责组织推进、技术指导、统筹协调及评估考核等工作。管委会规划和自然资源处负责日常组织推进,相关行业主管部门依责参与,规划土地事务中心协助规划和自然资源处推进。
统筹平台负责技术成果编制、规划统筹、建设统筹、运营统筹的全生命周期管理。其组织架构由区域统筹主体、专业服务团队及专家委员会组成。区域统筹主体一般由管委会选定区域内具有规划、建设、管理能力的整体性、基础性的开发建设单位。专业服务团队应包括规划、建筑、景观、生态、交通、市政、商务、运营等领域的专业人员,其提供技术支撑和成果制作。专家委员会需聘请长期跟踪临港地区规划建设等相关领域的领衔专家。统筹平台还需协助项目开发主体参与区域规划、建设等过程中的统筹协调工作,完善设计方案,提升建设品质,统筹区域项目的设计、建设和运营管理。
临港新片区两级平台明确了政府管理部门和区域统筹主体的工作界面,厘清行政管理和技术统筹协调的职责,通过分层、分类管理,充分适应临港新片区多主体开发、建设节奏紧凑的特点,解决规划建设过程中主体间矛盾多和地块间协调难度大的问题。
3.1.2 构建上下传导的三级会议协商制度
规划实施平台建立了工作推进会、部门销项会、重大事项专题会三级会议制度,以及相应的会议记录、工作备忘录、工作提示、工作专报等工作报告制度。工作推进会由统筹平台每月组织1~2次,邀请项目开发主体和相关行业主管部门参会,主要解决单条线矛盾和技术层面问题。部门销项会由管控平台每月组织1次,邀请相关管理处室和统筹主体参会,主要解决涉及部门多、协调难度大的问题。重大事项专题会每季度组织1次,由管控平台召集,相关行业管理处室、统筹主体和相关项目主体参会,协调解决重大事项和重点问题。
3.1.3 制定严格、高效的成果质量管理制度
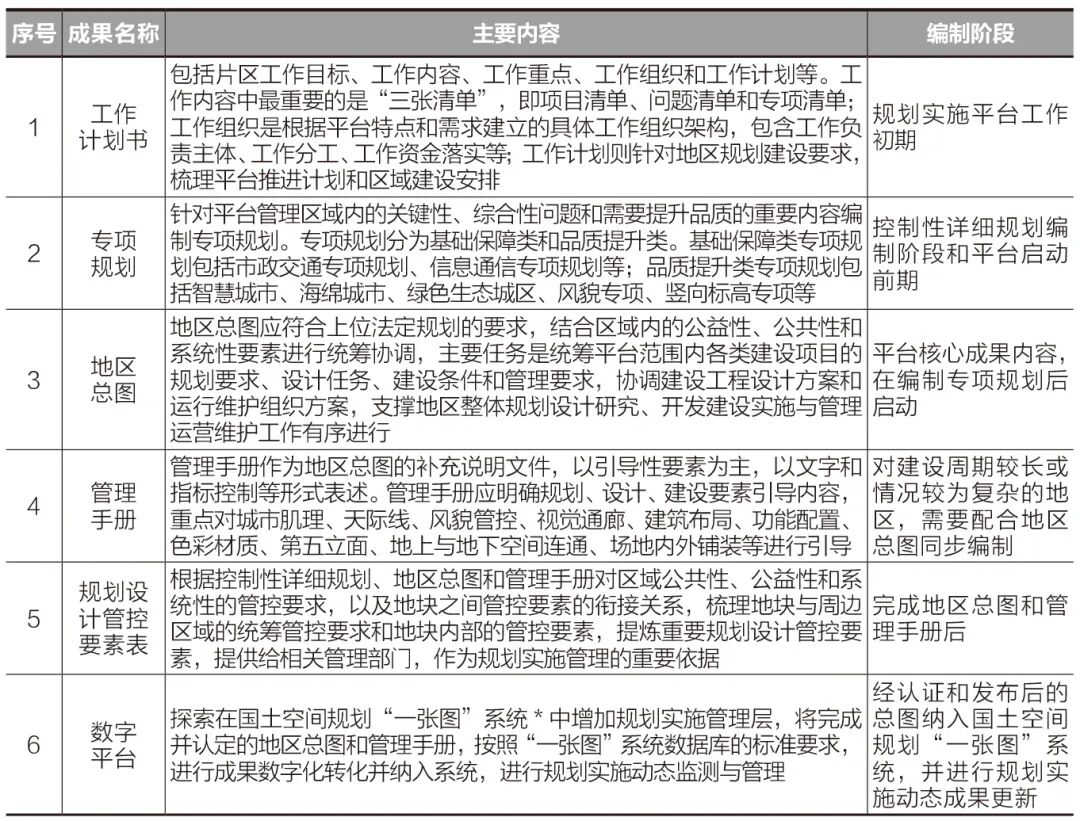
(1)完善成果体系
规划实施平台主要成果包括工作计划书、专项规划、地区总图、管理手册、规划设计管控要素表和数字平台等(表1)。其中,地区总图是规划实施平台实施管理全过程中最重要的核心技术成果和统筹协调工具(图4);数字平台是将技术成果纳入国土空间规划“一张图”系统并进行数字化、智能化高效管理和维护的工具。

表1 规划实施平台成果体系一览表
Tab.1 List of results system for planning implementation platform
注:国土空间规划“一张图”系统是在整合国土空间规划编制和实施管理所需的现状数据、各级各类国土空间规划成果数据和国土空间规划实施监督数据后所形成的覆盖全域、动态更新、权威统一的国土空间规划数据资源体系,是为国土空间规划编制、审批、修改和实施监督提供技术支撑的信息化系统。临港新片区管委会研究将本文中的规划实施平台成果经数据处理后,纳入国土空间规划“一张图”系统,为城市规划实施提供数据服务和功能管理服务。
资料来源:笔者自绘

图4 地区总图的成果内容图
Fig.4 Content map of regional master plan results
资料来源:笔者根据《临港新片区重点开发地区规划实施管理总图编制标准指引》绘制
(2)构建成果审查和成果认定机制
管委会制定规划实施平台管理规程,并编制了上海市第一个地区总图标准,规范平台管理操作流程、制定成果质量审查制度和成果编制技术标准。平台技术成果按照标准进行编制,需通过管控平台技术审查、部门意见征询、专家评审三个层次的成果质量管理流程,对成果质量和技术内容进行严格把控和审核。经审核后的成果,管委会正式发文认定,并下发至管委会各相关处室和统筹主体,同步将技术成果内容导入数据平台,纳入国土空间规划“一张图”系统,作为规划编制、土地出让和方案审查的依据。
(3)建立区域建设项目动态调整管理制度
统筹平台负责将平台范围内的项目方案动态更新至地区总图中。统筹平台首先评估新增建设项目的设计方案,针对复杂项目,可以组织专家评审,分析新增建设方案对区域系统性、公共性和公益性管控要素的影响,并提出区域要素方案和新增建设方案的优化建议。同时,统筹平台负责将优化调整后的地区总图同步更新至数字平台,将成果纳入国土空间规划“一张图”系统,进一步核查新增方案与区域方案的一致性和协调性。
3.2 构建规划、建设、管理全生命周期管理机制,“并联式”嵌入既有管理制度
临港新片区规划实施平台分为“三个层面、五个板块”(图5)。其工作流程以全过程参与和多环节意见征询的并联方式,纳入管委会规划、建设和管理等既有管理机制,实现重点地区建设项目的全生命周期闭环管理,同时结合实际情况,简化、优化项目规划、审批、建设程序,提升临港新片区的营商环境。

图5 规划实施平台全生命周期管理机制示意图
Fig.5 Schematic diagram of the full lifecycle management mechanism for the planning implementation platform
资料来源:笔者自绘
3.2.1 规划管理层面:多方参与协商共治,合理确定刚性、弹性管控指标
控规编制(修编)板块。不同于其他规划实施平台,临港新片区规划实施平台工作启动时间前置到控规编制阶段,在启动控规编制的地区,管控平台开展专项研究工作。例如,在开放区南区的南汇支线滴水湖北站地区开展地下空间、竖向标高、市政交通、绿色生态和城市风貌等重点专项规划,并将研究成果纳入控规。笔者认为,此阶段规划实施平台的工作重点,一是从区域层面全面、系统地研究基础设施和公共服务设施的管控要求,提炼关键性、决定性内容,并纳入控规成果,以支撑法定规划编制;二是从建设管理、运营管理角度区分刚性、弹性要素,明确两者在控规中的表达,严控底线管控的刚性要素,同时预留弹性空间。
土地出让(划拨)板块。管理范围内的地块拟出让(划拨)时,管控平台结合规划设计管控要素表和国土空间规划“一张图”系统,梳理拟出让(划拨)地块与周边区域的管控要求和地块内部的规划条件,形成拟出让(划拨)地块征询意见单,并纳入土地出让条件。笔者认为,在土地出让(划拨)阶段,规划实施平台应重点评估和落实系统性、公共性和公益性要素对拟出让(划拨)地块的管控要求,以弥补控规未明确规定的刚性管控要素,通过土地出让合同予以补充,为项目建设提供支撑和依据。
方案审查板块。统筹主体统筹区域内的地块建设计划,并根据近期建设项目,提炼区域及地块设计条件,纳入项目设计任务书。对于启动方案审查的地块,管控平台与统筹平台根据规划设计管控要素表和国土空间规划“一张图”系统,对需开展方案审查的地块开展设计方案校对和审核,判断项目方案的合理性。经研判,如果设计方案存在不合理或需要优化的内容,由统筹主体与管控平台共同反馈审核意见。笔者认为,此阶段规划实施平台的工作重点是协助审批部门审查项目设计方案与地区功能定位、区域层面管控要素的一致性,以及设计方案自身的合理性等。
3.2.2 建设管理层面(板块):统筹区域建设项目,协调管理空间、时间、权益关系
统筹平台根据区域开发建设计划,利用“一张图”中规划实施平台数据,对设计方案、建设时序、施工管理等提出纲要性的管理措施和统筹办法。针对区域内的重点项目,统筹平台协助建设单位制定项目建设管理大纲,重点对设计管理、施工管理、风险管理等提出纲要性的管理措施。笔者认为,建设管理层面的规划实施平台,一方面要从空间上统筹协调建设项目设计方案,从时间上协调建设项目时序,明确建设周期;另一方面要从区域层面对不同建设主体的责任和利益进行协调平衡。
3.2.3 运营管理层面(板块):提高区域运营管理效率,提升公共服务智慧化管理水平
规划实施平台协助建设运营主体提前谋划地区的运营管理模式,制定高效区域运行管理策略。根据区域功能业态和设施配置情况,协助项目运营管理主体开展区域一体化“大物业”管理模式,提升区域公共设施和资源的共享和利用效率。在规划实施平台上统筹开展周边现状环境模拟、城市公共空间影响评估等工作,依托国土空间规划“一张图”系统中的规划实施平台数据,协助运营主体开展管理工作,加强对区域公共绿地、公共配套设施、智慧交通等方面的一体化管理。笔者认为,此阶段统筹平台主要是将成果纳入国土空间“一张图”系统,并为运营主体提供数据服务和功能服务,协助运营主体进行管理,以保障公共性、公益性权利不被侵害,优化区域设施及资源利用。
04
规划实施平台的创新与成效
4.1 平台创新
4.1.1 搭建多方参与、协商共治平台,构建全生命周期、动态统筹管理机制
上海市构建动态协商共治的规划实施平台,强调协同模式从地块到地区、从结果到过程、从管控到协商的全过程动态管理机制。对规划实施过程进行动态管理,能够更好地满足市场的不确定性需求,弥补控规指标的弹性不足。临港新片区规划实施平台在市级平台的基础上,进一步提出前置规划实施平台至控规编制阶段,论证控规刚性、弹性管控要素,支撑控规阶段明确底线刚性管控指标,预留弹性调控指标,为后期规划实施预留充足的弹性空间。
4.1.2 设置管控平台和统筹平台,界定行政管理与区域技术管理界面,提升工作协调的灵活性
不同于上海市级规划实施平台等设置一个综合的管理机构(其中包括行政管理部门、建设主体等),临港新片区规划实施平台面对多建设主体、多地块快速建设等特点,为破解管理效率低、管理难度大等问题,在平台内部构建两级平台。其中,管控平台由管委会各处室组成,主要职责是组织、协调、统筹行政主管部门,重点是加强各管理部门联系,在行政管理层面加强降本增效;统筹平台由长期跟踪地区开发的区域统筹主体组成,负责区域的规划编制、技术统筹和多建设主体工作界面统筹。两个平台工作界面清晰,工作统筹模式灵活,适合临港新片区规划实施平台多、建设主体多的特点。
4.1.3 平台并行纳入既有管理体系,不增设管理环节,提升项目实施管理效率
临港新片区规划实施平台的“三个层面、五个板块”工作并行,纳入管委会既有管理流程,不新增行政管理环节和建设审批、建设管理等流程。管理部门、统筹主体通过规划实施平台参与规划编制、土地出让、方案审批等环节,将建设协调问题前置,减少项目协调矛盾,降低项目建设条件冲突风险,缩短建设项目实施周期。
4.2 平台取得成效
4.2.1 优化城市景观风貌,打造高品质自由贸易试验区
规划实施平台统筹协调重点地区的城市景观风貌,通过建筑布局、建筑高度打造独具特色的城市天际线,利用城市生态空间、公共空间、沿街界面、第五立面和城市色彩等,打造高品质城市景观环境。综合统筹北岛公园、二环带公园、金融湾、开放区枢纽、开放区枢纽北区、综合区枢纽等多个相邻平台管控区域,打造“三区九段”6.4 km特色城市中轴线,保留中轴视廊,两侧布置高层建筑,构建临港新片区富有变化、连续的城市空间结构和独具特色的城市形象主轴。
4.2.2 统筹重点地区规划方案,提升立体空间方案的一致性
规划实施平台统筹地上(图6)、地面、地下(图7)空间方案一体化设计。在平面空间,满足多功能设计方案衔接界面;在竖向空间,满足多层次功能立体分布、功能融合,以及竖向关系的紧密衔接。例如,南汇支线滴水湖北站规划为国际开放的客运枢纽、多元复合的城市综合体,集聚国际商务和消费功能;同时,规划设置直达机场、无缝衔接的通关设施。为落实规划目标和功能,规划实施平台统筹区域系统功能和立体化空间,打造“站城一体”的区域综合功能体系,包括协调地下交通设施与商业功能布局,优化完善立体交通功能、公共空间、商办空间布局,满足上海对外门户枢纽功能和中央活动区城市功能。

图6 轨道站点周边用地地上总平面图
Fig.6 Master layout plan of land use around the rail station
资料来源:《临港新片区滴水湖片区现代服务业开放区南片区(105南区)地区总图》

图7 轨道站点周边用地地下总平面图
Fig.7 Master layout plan of underground land use around the rail station
资料来源:《临港新片区滴水湖片区现代服务业开放区南片区(105南区)地区总图》
4.2.3 合理优化建设项目时序,提升项目实施效率,降低实施成本
基于地块建设方案的协调性及工程成本的集约性,规划实施平台安排区域经营用地、市政交通设施、公共服务设施的开发时序,确保经营地块和公共服务设施建设与市政交通方案的一致性,同时降低工程成本和社会不良影响。规划实施平台统筹产业用地、区域能源站和电力设施的建设时序,满足产业用地对电力能源设施的需求,保障地块与区域能源站、电力设施同步建设。
4.2.4 打破地块边界,跨地块协调设计方案,提升方案的整体性和协调性
规划实施平台通过地区总图动态维护相邻项目设计方案,综合统筹地块与道路设计方案、绿地方案等;同时,对地面铺装方案、竖向标高等进行协调,通过规划实施平台持续指导实施,实现红线内、外方案的统一性和整体性。如将学校、医院等公共服务设施与周边方案进行统筹,将公园、公共开敞空间等绿地及进出口等,与周边地块和道路设施进行一体化设计。
05
总结
临港新片区规划实施平台是一个面向规划实施的,多方参与、动态调整,贯穿规划、建设、运营全生命周期的协商共治平台。临港新片区规划实施平台制定全市第一个地区总图标准,探索针对临港新片区特点的成果体系,搭建动态调整的两层平台管理机制。规划实施平台“并联式”融入临港新片区既有的管理体系,在不增加规划管理流程的前提下,发挥协调空间关系、时间关系和权益关系的重要作用。
临港新片区规划实施平台明确与控规的管控关系。控规在确保公共利益底线和区域整体发展协调性的基础上,除约定用地总规模下限外,对建筑层数、建筑方案不作具体限定,均通过规划实施平台进行具体统筹明确。
临港新片区取得一定成绩,但以下四个方面需进一步优化完善:一是平台应明确选取标准,对于功能较为单一的产业地区和居住地区,建议结合实际情况论证建立规划实施平台的必要性;二是鉴于统筹主体职能发挥和责任落实对平台的重要性,应研究制定关于统筹主体的有效奖惩机制,激发统筹主体的积极性、厘清统筹主体与建设主体的权责和工作界限;三是平台应加强区域项目成本测算与平衡,从土地资源、实施成本和建设指标等方面综合考虑,实现资源的合理分配和区域效益的最大化;四是加大规划实施平台成果纳入国土空间规划“一张图”等实施监督信息系统的力度,支撑规划实施平台成果动态更新,以及实时评估城市建设效果,提高平台推进的科学性和高效性。
临港新片区规划实施平台从明确工作内容、成果体系和管理机制等方面,对从规划到实施的全过程进行规范化、制度化管理,提高实施品质和效率。总结实施平台的实践经验,可为超大城市建设项目实施提供有益参考,从而提高城市建设品质和效率。
致谢
感谢临港新片区管委会和临港集团对临港新片区规划实施平台工作的综合指导和倾力支持。感谢邢振华、李强、李天华、史国瑞、杨莉、高月婷等同志对临港新片区规划实施平台工作作出的贡献。

